HIV Transmission Model

HIV
stage-dependent
ART
intervention
advanced
Simplified HIV transmission with four infectious stages (Acute, Chronic 1-2, AIDS) and antiretroviral therapy intervention based on Granich et al.
Author

Samuel M. Jenness

Published

March 1, 2019

Overview

This example implements a simplified HIV transmission model over a dynamic network, based on the deterministic compartmental framework from Granich et al. (2009). The model extends EpiModel’s built-in SI framework with four distinct infectious sub-compartments — Acute, Chronic 1, Chronic 2, and AIDS — each with different levels of infectiousness. On top of this disease progression structure, the model layers an antiretroviral therapy (ART) intervention that reduces both infectiousness and the rate of disease progression.

The central question, following Granich et al., is whether universal ART — treating all HIV-positive individuals regardless of disease stage — can reduce population-level HIV prevalence and incidence. The model compares two scenarios: one with ART (treatment rate of 1% per week among untreated infected individuals) and one without ART, allowing us to quantify the prevention benefit of treatment-as-prevention.

This is one of the more advanced examples in the Gallery. It demonstrates how to build a fully custom module set (type = NULL) with multiple interacting processes: stage-dependent transmission, ART dynamics, disease progression with treatment modification, and differential mortality. The patterns here — multiplicative transmission probability, layered treatment states, and multiple flow trackers — are building blocks for more complex HIV models with care cascades, PrEP, or demographic heterogeneity.

TipDownload standalone scripts

Model Structure

Disease Compartments

Compartment Label Description
Susceptible S Not infected with HIV
Acute Acute Recently infected; high viral load produces elevated infectiousness
Chronic 1 Chronic 1 Early chronic infection; low infectiousness, stable CD4+ count
Chronic 2 Chronic 2 Late chronic infection; low infectiousness, declining CD4+ count
AIDS AIDS Advanced disease; rising viral load increases infectiousness, elevated mortality

Each infectious compartment has two sub-states: on ART and not on ART. ART reduces infectiousness by 95% and halves the rate of disease progression and AIDS mortality.

flowchart LR
    in(( )) -->|"arrivals"| S
    S["<b>S</b><br/>Susceptible"] -->|"infection"| I1["<b>Acute</b><br/>10x inf."]
    I1 -->|"progression"| I2["<b>Chronic 1</b><br/>1x inf."]
    I2 -->|"progression"| I3["<b>Chronic 2</b><br/>1x inf."]
    I3 -->|"progression"| I4["<b>AIDS</b><br/>5x inf."]
    S -->|"departure"| out1(( ))
    I1 -->|"departure"| out2(( ))
    I2 -->|"departure"| out3(( ))
    I3 -->|"departure"| out4(( ))
    I4 -->|"elevated<br/>departure"| out5(( ))

    style S fill:#3498db,color:#fff
    style I1 fill:#e67e22,color:#fff
    style I2 fill:#e74c3c,color:#fff
    style I3 fill:#c0392b,color:#fff
    style I4 fill:#8e44ad,color:#fff
    style in fill:none,stroke:none
    style out1 fill:none,stroke:none
    style out2 fill:none,stroke:none
    style out3 fill:none,stroke:none
    style out4 fill:none,stroke:none
    style out5 fill:none,stroke:none

Transmission Probability

Transmission probability follows a multiplicative structure. The base per-act probability during chronic infection is scaled by the infector’s disease stage and ART status:

Infector Stage Multiplier Default
Acute relative.inf.prob.acute 10x
Chronic 1 or 2 1 (reference) 1x
AIDS relative.inf.prob.AIDS 5x
ART Status Multiplier Default
Not on ART 1 1x
On ART relative.inf.prob.ART 0.05x

The per-act probability is then converted to a per-timestep probability accounting for multiple acts per partnership: finalProb = 1 - (1 - transProb)^act.rate.

Setup

suppressMessages(library(EpiModel))

nsims <- 5
ncores <- 5
nsteps <- 500

Custom Modules

Infection Module

Simulates HIV transmission from infected to susceptible individuals on discordant edges. The transmission probability depends on the infector’s disease stage and ART status, using the multiplicative structure described above. Newly infected individuals enter the acute stage with no ART.

infect <- function(dat, at) {

  ## Attributes ##
  active <- get_attr(dat, "active")
  status <- get_attr(dat, "status")
  ART.status <- get_attr(dat, "ART.status")
  stage <- get_attr(dat, "stage")
  stage.time <- get_attr(dat, "stage.time")
  ART.time <- get_attr(dat, "ART.time")

  ## Parameters ##
  inf.prob.chronic <- get_param(dat, "inf.prob.chronic")
  relative.inf.prob.acute <- get_param(dat, "relative.inf.prob.acute")
  relative.inf.prob.AIDS <- get_param(dat, "relative.inf.prob.AIDS")
  relative.inf.prob.ART <- get_param(dat, "relative.inf.prob.ART")
  act.rate <- get_param(dat, "act.rate")

  ## Find infected nodes ##
  idsInf <- which(active == 1 & status == "i")
  nActive <- sum(active == 1)
  nElig <- length(idsInf)

  ## Initialize default incidence at 0 ##
  nInf <- 0

  ## If any infected nodes, proceed with transmission ##
  if (nElig > 0 && nElig < nActive) {

    ## Look up discordant edgelist ##
    del <- discord_edgelist(dat, at)

    ## If any discordant pairs, proceed ##
    if (!is.null(del)) {

      stage_mult <- ifelse(stage[del$inf] == "acute",
                           relative.inf.prob.acute,
                    ifelse(stage[del$inf] == "AIDS",
1                           relative.inf.prob.AIDS, 1))
      art_mult <- ifelse(ART.status[del$inf] == 1,
2                         relative.inf.prob.ART, 1)
      del$transProb <- inf.prob.chronic * stage_mult * art_mult

      del$actRate <- act.rate
3      del$finalProb <- 1 - (1 - del$transProb)^del$actRate

      # Stochastic transmission process
      transmit <- rbinom(nrow(del), 1, del$finalProb)
      del <- del[which(transmit == 1), ]
      idsNewInf <- unique(del$sus)
      nInf <- length(idsNewInf)

      # Set new attributes for those newly infected
      if (nInf > 0) {
        status[idsNewInf] <- "i"
        stage[idsNewInf] <- "acute"
        ART.status[idsNewInf] <- 0
        stage.time[idsNewInf] <- 0
4        ART.time[idsNewInf] <- 0
      }
    }
  }

  ## Update attributes ##
  dat <- set_attr(dat, "status", status)
  dat <- set_attr(dat, "stage", stage)
  dat <- set_attr(dat, "ART.status", ART.status)
  dat <- set_attr(dat, "stage.time", stage.time)
  dat <- set_attr(dat, "ART.time", ART.time)

  ## Save summary statistics ##
  dat <- set_epi(dat, "acute.flow", at, nInf)
  dat <- set_epi(dat, "s.num", at, sum(active == 1 & status == "s"))
  dat <- set_epi(dat, "acute.ART.num", at,
                 sum(active == 1 & stage == "acute" &
                       ART.status == 1, na.rm = TRUE))
  dat <- set_epi(dat, "acute.NoART.num", at,
                 sum(active == 1 & stage == "acute" &
                       ART.status == 0, na.rm = TRUE))
  dat <- set_epi(dat, "chronic1.ART.num", at,
                 sum(active == 1 & stage == "chronic1" &
                       ART.status == 1, na.rm = TRUE))
  dat <- set_epi(dat, "chronic1.NoART.num", at,
                 sum(active == 1 & stage == "chronic1" &
                       ART.status == 0, na.rm = TRUE))
  dat <- set_epi(dat, "chronic2.ART.num", at,
                 sum(active == 1 & stage == "chronic2" &
                       ART.status == 1, na.rm = TRUE))
  dat <- set_epi(dat, "chronic2.NoART.num", at,
                 sum(active == 1 & stage == "chronic2" &
                       ART.status == 0, na.rm = TRUE))
  dat <- set_epi(dat, "AIDS.ART.num", at,
                 sum(active == 1 & stage == "AIDS" &
                       ART.status == 1, na.rm = TRUE))
  dat <- set_epi(dat, "AIDS.NoART.num", at,
                 sum(active == 1 & stage == "AIDS" &
5                       ART.status == 0, na.rm = TRUE))

  return(dat)
}
1
Stage multiplier: acute-stage infectors are 10x more infectious than chronic; AIDS-stage infectors are 5x.
2
ART multiplier: individuals on ART have 95% reduced infectiousness (0.05x).
3
Per-timestep probability from multiple acts: accounts for act.rate independent transmission opportunities per partnership per week.
4
Newly infected individuals enter as acute, not on ART, with time counters set to 0 to prevent same-step transitions.
5
Track counts for each stage-by-ART combination to enable detailed analysis of the epidemic composition.

Progression Module

Handles two interrelated processes: ART dynamics (treatment initiation and discontinuance) and disease stage transitions. ART reduces all progression rates by ART.Progression.Reduction.Rate. Both processes use a one-timestep delay — individuals cannot transition out of a state in the same timestep they entered it.

progress <- function(dat, at) {

  ## Attributes ##
  active <- get_attr(dat, "active")
  status <- get_attr(dat, "status")

  ## Initialize stage/ART tracking attributes at simulation start ##
  if (at == 2) {
    dat <- set_attr(dat, "stage",
                    ifelse(status == "i", "acute", NA))
    dat <- set_attr(dat, "ART.status",
                    ifelse(status == "i", 0, NA))
    dat <- set_attr(dat, "stage.time",
                    ifelse(status == "i", 0, NA))
    dat <- set_attr(dat, "ART.time",
1                    ifelse(status == "i", 0, NA))
  }

  ## Attributes (read after initialization) ##
  ART.status <- get_attr(dat, "ART.status")
  stage <- get_attr(dat, "stage")
  ART.time <- get_attr(dat, "ART.time")
  stage.time <- get_attr(dat, "stage.time")

  ## Parameters ##
  AcuteToChronic1.Rate <- get_param(dat, "AcuteToChronic1.Rate")
  Chronic1ToChronic2.Rate <- get_param(dat, "Chronic1ToChronic2.Rate")
  Chronic2ToAIDS.Rate <- get_param(dat, "Chronic2ToAIDS.Rate")
  ART.Treatment.Rate <- get_param(dat, "ART.Treatment.Rate")
  ART.Discontinuance.Rate <- get_param(dat, "ART.Discontinuance.Rate")
  ART.Progression.Reduction.Rate <- get_param(dat,
                                     "ART.Progression.Reduction.Rate")

  ## Increment time-in-stage and time-on/off-ART counters ##
  ART.time <- ifelse(!is.na(ART.time), ART.time + 1, ART.time)
  stage.time <- ifelse(!is.na(stage.time),
2                       stage.time + 1, stage.time)

  ## ---- ART Treatment ---- ##
  idsEligART <- which(active == 1 & status == "i" &
                        ART.status == 0 & ART.time != 0 &
                        !is.na(ART.status))
  idsART <- idsEligART[rbinom(length(idsEligART), 1,
                                ART.Treatment.Rate) == 1]

  if (length(idsART) > 0) {
    ART.status[idsART] <- 1
    ART.time[idsART] <- 0
  }

  ## ---- ART Discontinuance ---- ##
  idsEligARTDisc <- which(active == 1 & status == "i" &
                            ART.status == 1 & ART.time != 0 &
                            !is.na(ART.status))
  idsARTDisc <- idsEligARTDisc[rbinom(length(idsEligARTDisc), 1,
                                       ART.Discontinuance.Rate) == 1]

  if (length(idsARTDisc) > 0) {
    ART.status[idsARTDisc] <- 0
3    ART.time[idsARTDisc] <- 0
  }

  ## Save ART flow statistics ##
  dat <- set_epi(dat, "acute.ART.treatment.flow", at,
                 sum(stage[idsART] == "acute"))
  dat <- set_epi(dat, "acute.ART.discontinuance.flow", at,
                 sum(stage[idsARTDisc] == "acute"))
  dat <- set_epi(dat, "chronic1.ART.treatment.flow", at,
                 sum(stage[idsART] == "chronic1"))
  dat <- set_epi(dat, "chronic1.ART.discont.flow", at,
                 sum(stage[idsARTDisc] == "chronic1"))
  dat <- set_epi(dat, "chronic2.ART.treatment.flow", at,
                 sum(stage[idsART] == "chronic2"))
  dat <- set_epi(dat, "chronic2.ART.discont.flow", at,
                 sum(stage[idsARTDisc] == "chronic2"))
  dat <- set_epi(dat, "AIDS.ART.treatment.flow", at,
                 sum(stage[idsART] == "AIDS"))
  dat <- set_epi(dat, "AIDS.ART.discontinuance.flow", at,
                 sum(stage[idsARTDisc] == "AIDS"))

  ## ---- Acute -> Chronic 1 Progression ---- ##
  idsEligC1 <- which(active == 1 & stage == "acute" &
                       stage.time != 0 & !is.na(ART.status))
  prog.rate.C1 <- ifelse(ART.status[idsEligC1] == 1,
                          AcuteToChronic1.Rate *
                            ART.Progression.Reduction.Rate,
4                          AcuteToChronic1.Rate)
  idsChronic1 <- idsEligC1[rbinom(length(idsEligC1), 1,
                                    prog.rate.C1) == 1]

  if (length(idsChronic1) > 0) {
    stage[idsChronic1] <- "chronic1"
    stage.time[idsChronic1] <- 0
  }

  ## ---- Chronic 1 -> Chronic 2 Progression ---- ##
  idsEligC2 <- which(active == 1 & stage == "chronic1" &
                       stage.time != 0 & !is.na(ART.status))
  prog.rate.C2 <- ifelse(ART.status[idsEligC2] == 1,
                          Chronic1ToChronic2.Rate *
                            ART.Progression.Reduction.Rate,
                          Chronic1ToChronic2.Rate)
  idsChronic2 <- idsEligC2[rbinom(length(idsEligC2), 1,
                                    prog.rate.C2) == 1]

  if (length(idsChronic2) > 0) {
    stage[idsChronic2] <- "chronic2"
    stage.time[idsChronic2] <- 0
  }

  ## ---- Chronic 2 -> AIDS Progression ---- ##
  idsEligAIDS <- which(active == 1 & stage == "chronic2" &
                          stage.time != 0 & !is.na(ART.status))
  prog.rate.AIDS <- ifelse(ART.status[idsEligAIDS] == 1,
                            Chronic2ToAIDS.Rate *
                              ART.Progression.Reduction.Rate,
                            Chronic2ToAIDS.Rate)
  idsAIDS <- idsEligAIDS[rbinom(length(idsEligAIDS), 1,
                                  prog.rate.AIDS) == 1]

  if (length(idsAIDS) > 0) {
    stage[idsAIDS] <- "AIDS"
5    stage.time[idsAIDS] <- 0
  }

  ## Save attributes ##
  dat <- set_attr(dat, "stage", stage)
  dat <- set_attr(dat, "stage.time", stage.time)
  dat <- set_attr(dat, "ART.status", ART.status)
  dat <- set_attr(dat, "ART.time", ART.time)

  ## Save progression flow statistics ##
  dat <- set_epi(dat, "chronic1.ART.flow", at,
                 sum(ART.status[idsChronic1] == 1))
  dat <- set_epi(dat, "chronic1.NoART.flow", at,
                 sum(ART.status[idsChronic1] == 0))
  dat <- set_epi(dat, "chronic2.ART.flow", at,
                 sum(ART.status[idsChronic2] == 1))
  dat <- set_epi(dat, "chronic2.NoART.flow", at,
                 sum(ART.status[idsChronic2] == 0))
  dat <- set_epi(dat, "AIDS.ART.flow", at,
                 sum(ART.status[idsAIDS] == 1))
  dat <- set_epi(dat, "AIDS.NoART.flow", at,
                 sum(ART.status[idsAIDS] == 0))

  return(dat)
}
1
At at == 2 (first module call), initialize custom attributes for all initially infected individuals: acute stage, no ART, and time counters at 0.
2
Increment time counters each step. The != 0 guard in eligibility checks below prevents individuals from transitioning in the same timestep they entered their current state.
3
ART treatment and discontinuance: eligible individuals stochastically start or stop ART. Time counters reset to 0 on transition to enforce the one-step delay.
4
ART reduces progression rates by the reduction factor (default 0.5). Each stage transition uses the same pattern: find eligible, compute ART-adjusted rate, draw Bernoulli outcomes.
5
Stage transitions reset stage.time to 0, preventing double-transitions within a single timestep.

Departure Module

Two departure processes operate in parallel. All susceptible and non-AIDS infected individuals depart at the background rate. Individuals with AIDS depart at an elevated rate, which is further reduced by ART.

dfunc <- function(dat, at) {

  ## Attributes ##
  active <- get_attr(dat, "active")
  status <- get_attr(dat, "status")
  ART.status <- get_attr(dat, "ART.status")
  stage <- get_attr(dat, "stage")
  stage.time <- get_attr(dat, "stage.time")
  exitTime <- get_attr(dat, "exitTime")

  ## Parameters ##
  departure.rate <- get_param(dat, "departure.rate")
  ART.Progression.Reduction.Rate <- get_param(dat,
                                     "ART.Progression.Reduction.Rate")
  AIDSToDepart.Rate <- get_param(dat, "AIDSToDepart.Rate")

  ## ---- Standard departure (susceptible + infected non-AIDS) ---- ##
  idsEligStandard <- which(active == 1 &
1                             (is.na(stage) | stage != "AIDS"))
  idsDepart <- idsEligStandard[rbinom(length(idsEligStandard), 1,
                                       departure.rate) == 1]

  ## ---- AIDS departure on ART (reduced rate) ---- ##
  idsEligAIDSART <- which(active == 1 & stage == "AIDS" &
                            stage.time != 0 & ART.status == 1 &
                            !is.na(ART.status))
  idsDepartAIDSART <- idsEligAIDSART[rbinom(length(idsEligAIDSART), 1,
                                              AIDSToDepart.Rate *
2                                              ART.Progression.Reduction.Rate) == 1]

  ## ---- AIDS departure not on ART ---- ##
  idsEligAIDSNoART <- which(active == 1 & stage == "AIDS" &
                              stage.time != 0 & ART.status == 0 &
                              !is.na(ART.status))
  idsDepartAIDSNoART <- idsEligAIDSNoART[rbinom(length(idsEligAIDSNoART), 1,
3                                                   AIDSToDepart.Rate) == 1]

  ## Combine all departures and deactivate ##
  idsDeparted <- c(idsDepart, idsDepartAIDSART, idsDepartAIDSNoART)
  if (length(idsDeparted) > 0) {
    active[idsDeparted] <- 0
    exitTime[idsDeparted] <- at
  }

  ## Save attributes ##
  dat <- set_attr(dat, "active", active)
  dat <- set_attr(dat, "exitTime", exitTime)

  ## Save summary statistics ##
  dat <- set_epi(dat, "depart.standard.ART.flow", at,
                 sum(ART.status[idsDepart] == 1, na.rm = TRUE))
  dat <- set_epi(dat, "depart.standard.NoART.flow", at,
                 sum(ART.status[idsDepart] == 0 |
                       is.na(ART.status[idsDepart])))
  dat <- set_epi(dat, "depart.AIDS.ART.flow", at,
                 length(idsDepartAIDSART))
  dat <- set_epi(dat, "depart.AIDS.NoART.flow", at,
                 length(idsDepartAIDSNoART))

  return(dat)
}
1
Standard departures apply to all susceptibles and infected individuals not yet in the AIDS stage. is.na(stage) captures susceptibles whose stage attribute is NA.
2
AIDS patients on ART depart at the elevated AIDS rate, reduced by the ART progression reduction factor (default 0.5x).
3
AIDS patients not on ART depart at the full elevated AIDS rate — about 1/104 per week, corresponding to a mean 2-year survival from AIDS onset without treatment.

Arrival Module

New individuals arrive as susceptible at a rate proportional to current network size. This uses append_core_attr() for EpiModel 2.x-compatible attribute management.

afunc <- function(dat, at) {

  ## Parameters ##
  n <- sum(get_attr(dat, "active") == 1)
  a.rate <- get_param(dat, "arrival.rate")

  ## Arrival process ##
1  nArrivals <- rpois(1, n * a.rate)

  if (nArrivals > 0) {
    status <- c(get_attr(dat, "status"), rep("s", nArrivals))
    stage <- c(get_attr(dat, "stage"), rep(NA, nArrivals))
    stage.time <- c(get_attr(dat, "stage.time"), rep(NA, nArrivals))
    ART.status <- c(get_attr(dat, "ART.status"), rep(NA, nArrivals))
    ART.time <- c(get_attr(dat, "ART.time"), rep(NA, nArrivals))

2    dat <- append_core_attr(dat, at, nArrivals)

    dat <- set_attr(dat, "status", status)
    dat <- set_attr(dat, "stage", stage)
    dat <- set_attr(dat, "stage.time", stage.time)
    dat <- set_attr(dat, "ART.status", ART.status)
3    dat <- set_attr(dat, "ART.time", ART.time)
  }

  ## Summary statistics ##
  dat <- set_epi(dat, "a.flow", at, nArrivals)

  return(dat)
}
1
Number of arrivals is Poisson-distributed with rate proportional to current population size.
2
append_core_attr() initializes required node attributes (active status, unique ID, entry/exit times).
3
New arrivals are susceptible (status = "s") with all disease-specific attributes set to NA.

Network Model

Estimation

n <- 1000
1nw <- network_initialize(n)

formation <- ~edges
mean_degree <- 0.8
2target.stats <- c(mean_degree * (n / 2))

departure_rate <- 0.003
coef.diss <- dissolution_coefs(dissolution = ~offset(edges),
                               duration = 52,
3                               d.rate = departure_rate)
coef.diss

est <- netest(nw, formation, target.stats, coef.diss)
1
Initialize a network of 1000 nodes representing a sexually active population.
2
Edges-only formation model (Bernoulli random graph). Mean degree of 0.8 means each person has on average 0.8 ongoing partnerships, giving 400 target edges.
3
Average partnership duration of 52 weeks (1 year). The d.rate argument adjusts the dissolution coefficient so observed mean duration matches the target after accounting for competing risks from departures.
Dissolution Coefficients
=======================
Dissolution Model: ~offset(edges)
Target Statistics: 52
Crude Coefficient: 3.931826
Mortality/Exit Rate: 0.003
Adjusted Coefficient: 4.305112

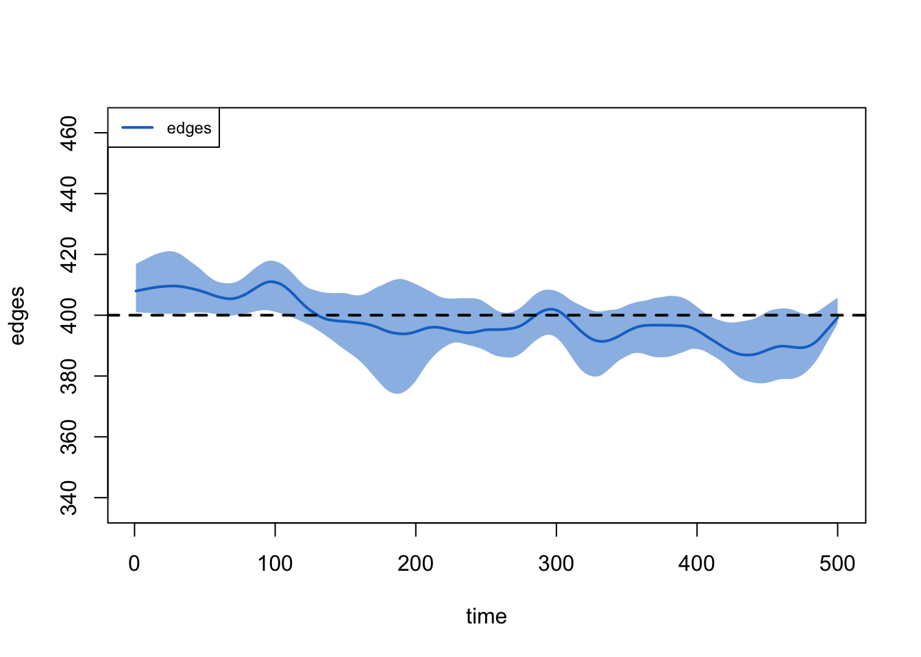
Network Diagnostics

dx <- netdx(est, nsims = nsims, ncores = ncores, nsteps = nsteps)

Network Diagnostics
-----------------------
- Simulating 5 networks
- Calculating formation statistics
print(dx)
EpiModel Network Diagnostics
=======================
Diagnostic Method: Dynamic
Simulations: 5
Time Steps per Sim: 500

Formation Diagnostics
----------------------- 
      Target Sim Mean Pct Diff Sim SE Z Score SD(Sim Means) SD(Statistic)
edges    400  397.916   -0.521  2.873  -0.725         3.694        17.487

Duration Diagnostics
----------------------- 
      Target Sim Mean Pct Diff Sim SE Z Score SD(Sim Means) SD(Statistic)
edges     52   52.596    1.146  0.501    1.19         0.849         2.637

Dissolution Diagnostics
----------------------- 
      Target Sim Mean Pct Diff Sim SE Z Score SD(Sim Means) SD(Statistic)
edges  0.019    0.019   -0.275      0  -0.376             0         0.007
plot(dx)
Figure 1: Network diagnostic plots verifying the simulated network reproduces the target mean degree of 0.8 (400 edges).

Epidemic Simulation

Scenario 1: With ART

The first scenario models a population where infected individuals can stochastically initiate ART at 1% per week and discontinue at 0.5% per week. ART reduces infectiousness by 95% and halves progression and AIDS mortality rates.

param_art <- param.net(
  inf.prob.chronic = 0.01,
  relative.inf.prob.acute = 10,
  relative.inf.prob.AIDS = 5,
  relative.inf.prob.ART = 0.05,
  act.rate = 4,
  AcuteToChronic1.Rate = 1 / 12,
  Chronic1ToChronic2.Rate = 1 / 260,
  Chronic2ToAIDS.Rate = 1 / 260,
  AIDSToDepart.Rate = 1 / 104,
  ART.Treatment.Rate = 0.01,
  ART.Discontinuance.Rate = 0.005,
  ART.Progression.Reduction.Rate = 0.5,
  arrival.rate = 0.002,
  departure.rate = departure_rate
)

1init <- init.net(i.num = round(0.05 * n))

control <- control.net(
2  type = NULL,
  nsteps = nsteps,
  nsims = nsims,
  ncores = ncores,
  infection.FUN = infect,
  progress.FUN = progress,
  departures.FUN = dfunc,
  arrivals.FUN = afunc,
3  resimulate.network = TRUE,
  verbose = TRUE,
  module.order = c("resim_nets.FUN",
                   "progress.FUN",
                   "infection.FUN",
                   "departures.FUN",
                   "arrivals.FUN",
4                   "prevalence.FUN")
)

sim_art <- netsim(est, param_art, init, control)
print(sim_art)
1
Initial conditions: 5% prevalence (50 of 1000 individuals infected), all initially in the acute stage.
2
type = NULL means the entire module set is custom — no built-in SIS/SIR/SI transmission logic.
3
Network resimulation is required because vital dynamics change the active node set each step.
4
Progression runs before infection so that disease stage and ART status are current when transmission probabilities are computed.
EpiModel Simulation
=======================
Model class: netsim

Simulation Summary
-----------------------
Model type:
No. simulations: 5
No. time steps: 500
No. NW groups: 1

Fixed Parameters
---------------------------
act.rate = 4
inf.prob.chronic = 0.01
relative.inf.prob.acute = 10
relative.inf.prob.AIDS = 5
relative.inf.prob.ART = 0.05
AcuteToChronic1.Rate = 0.08333333
Chronic1ToChronic2.Rate = 0.003846154
Chronic2ToAIDS.Rate = 0.003846154
AIDSToDepart.Rate = 0.009615385
ART.Treatment.Rate = 0.01
ART.Discontinuance.Rate = 0.005
ART.Progression.Reduction.Rate = 0.5
arrival.rate = 0.002
departure.rate = 0.003
groups = 1

Model Functions
-----------------------
initialize.FUN 
resim_nets.FUN 
summary_nets.FUN 
infection.FUN 
departures.FUN 
arrivals.FUN 
nwupdate.FUN 
prevalence.FUN 
verbose.FUN 
progress.FUN 

Model Output
-----------------------
Variables: s.num i.num num acute.ART.treatment.flow 
acute.ART.discontinuance.flow chronic1.ART.treatment.flow 
chronic1.ART.discont.flow chronic2.ART.treatment.flow 
chronic2.ART.discont.flow AIDS.ART.treatment.flow 
AIDS.ART.discontinuance.flow chronic1.ART.flow 
chronic1.NoART.flow chronic2.ART.flow chronic2.NoART.flow 
AIDS.ART.flow AIDS.NoART.flow acute.flow acute.ART.num 
acute.NoART.num chronic1.ART.num chronic1.NoART.num 
chronic2.ART.num chronic2.NoART.num AIDS.ART.num 
AIDS.NoART.num depart.standard.ART.flow 
depart.standard.NoART.flow depart.AIDS.ART.flow 
depart.AIDS.NoART.flow a.flow
Networks: sim1 ... sim5
Transmissions: sim1 ... sim5

Formation Statistics
----------------------- 
      Target Sim Mean Pct Diff Sim SE Z Score SD(Sim Means) SD(Statistic)
edges    400    400.2     0.05    Inf       0         7.085         7.085


Duration Statistics
----------------------- 
      Target Sim Mean Pct Diff Sim SE Z Score SD(Sim Means) SD(Statistic)
edges     52   64.384   23.816  1.431   8.654         0.744         5.509

Dissolution Statistics
----------------------- 
      Target Sim Mean Pct Diff Sim SE Z Score SD(Sim Means) SD(Statistic)
edges  0.019    0.014  -29.451      0 -68.184             0         0.005

Scenario 2: No ART (Baseline)

The counterfactual scenario uses identical parameters except that the ART treatment rate is set to 0. This lets us isolate the impact of ART on prevalence and incidence — the central question of the Granich et al. model.

param_noart <- param.net(
  inf.prob.chronic = 0.01,
  relative.inf.prob.acute = 10,
  relative.inf.prob.AIDS = 5,
  relative.inf.prob.ART = 0.05,
  act.rate = 4,
  AcuteToChronic1.Rate = 1 / 12,
  Chronic1ToChronic2.Rate = 1 / 260,
  Chronic2ToAIDS.Rate = 1 / 260,
  AIDSToDepart.Rate = 1 / 104,
  ART.Treatment.Rate = 0,
  ART.Discontinuance.Rate = 0,
  ART.Progression.Reduction.Rate = 0.5,
  arrival.rate = 0.002,
  departure.rate = departure_rate
)

sim_noart <- netsim(est, param_noart, init, control)
print(sim_noart)
EpiModel Simulation
=======================
Model class: netsim

Simulation Summary
-----------------------
Model type:
No. simulations: 5
No. time steps: 500
No. NW groups: 1

Fixed Parameters
---------------------------
act.rate = 4
inf.prob.chronic = 0.01
relative.inf.prob.acute = 10
relative.inf.prob.AIDS = 5
relative.inf.prob.ART = 0.05
AcuteToChronic1.Rate = 0.08333333
Chronic1ToChronic2.Rate = 0.003846154
Chronic2ToAIDS.Rate = 0.003846154
AIDSToDepart.Rate = 0.009615385
ART.Treatment.Rate = 0
ART.Discontinuance.Rate = 0
ART.Progression.Reduction.Rate = 0.5
arrival.rate = 0.002
departure.rate = 0.003
groups = 1

Model Functions
-----------------------
initialize.FUN 
resim_nets.FUN 
summary_nets.FUN 
infection.FUN 
departures.FUN 
arrivals.FUN 
nwupdate.FUN 
prevalence.FUN 
verbose.FUN 
progress.FUN 

Model Output
-----------------------
Variables: s.num i.num num acute.ART.treatment.flow 
acute.ART.discontinuance.flow chronic1.ART.treatment.flow 
chronic1.ART.discont.flow chronic2.ART.treatment.flow 
chronic2.ART.discont.flow AIDS.ART.treatment.flow 
AIDS.ART.discontinuance.flow chronic1.ART.flow 
chronic1.NoART.flow chronic2.ART.flow chronic2.NoART.flow 
AIDS.ART.flow AIDS.NoART.flow acute.flow acute.ART.num 
acute.NoART.num chronic1.ART.num chronic1.NoART.num 
chronic2.ART.num chronic2.NoART.num AIDS.ART.num 
AIDS.NoART.num depart.standard.ART.flow 
depart.standard.NoART.flow depart.AIDS.ART.flow 
depart.AIDS.NoART.flow a.flow
Networks: sim1 ... sim5
Transmissions: sim1 ... sim5

Formation Statistics
----------------------- 
      Target Sim Mean Pct Diff Sim SE Z Score SD(Sim Means) SD(Statistic)
edges    400    405.8     1.45    Inf       0         17.37         17.37


Duration Statistics
----------------------- 
      Target Sim Mean Pct Diff Sim SE Z Score SD(Sim Means) SD(Statistic)
edges     52   64.234   23.527  1.436   8.517         0.854         5.031

Dissolution Statistics
----------------------- 
      Target Sim Mean Pct Diff Sim SE Z Score SD(Sim Means) SD(Statistic)
edges  0.019    0.013  -30.455      0 -65.873             0         0.005

Derived Measures

Before plotting, compute prevalence, incidence rate, ART coverage, and total stage counts by combining ART and non-ART sub-states.

sim_art <- mutate_epi(sim_art,
  prev = i.num / num,
  ir.rate = acute.flow / s.num,
  ART.num = acute.ART.num + chronic1.ART.num +
            chronic2.ART.num + AIDS.ART.num
)
sim_art <- mutate_epi(sim_art,
  ART.prev = ART.num / i.num
)

sim_noart <- mutate_epi(sim_noart,
  prev = i.num / num,
  ir.rate = acute.flow / s.num
)

sim_art <- mutate_epi(sim_art,
  acute.num = acute.ART.num + acute.NoART.num,
  chronic1.num = chronic1.ART.num + chronic1.NoART.num,
  chronic2.num = chronic2.ART.num + chronic2.NoART.num,
  AIDS.num = AIDS.ART.num + AIDS.NoART.num
)
sim_noart <- mutate_epi(sim_noart,
  acute.num = acute.ART.num + acute.NoART.num,
  chronic1.num = chronic1.ART.num + chronic1.NoART.num,
  chronic2.num = chronic2.ART.num + chronic2.NoART.num,
  AIDS.num = AIDS.ART.num + AIDS.NoART.num
)

Analysis

HIV Prevalence Comparison

The central question: does ART reduce population-level prevalence? By reducing infectiousness, ART should slow transmission and reduce the equilibrium prevalence over time.

par(mfrow = c(1, 1), mar = c(3, 3, 2, 1), mgp = c(2, 1, 0))
plot(sim_noart, y = "prev",
     main = "HIV Prevalence: ART vs. No ART",
     ylab = "Prevalence", xlab = "Weeks",
     mean.col = "firebrick", mean.lwd = 2, mean.smooth = TRUE,
     qnts.col = "firebrick", qnts.alpha = 0.2, qnts.smooth = TRUE,
     legend = FALSE)
plot(sim_art, y = "prev", add = TRUE,
     mean.col = "steelblue", mean.lwd = 2, mean.smooth = TRUE,
     qnts.col = "steelblue", qnts.alpha = 0.2, qnts.smooth = TRUE,
     legend = FALSE)
legend("topleft", legend = c("No ART", "With ART"),
       col = c("firebrick", "steelblue"), lwd = 2, bty = "n")
Figure 2: HIV prevalence over time comparing the ART (blue) and No ART (red) scenarios. ART reduces population-level prevalence by lowering infectiousness.

HIV Incidence Rate Comparison

Incidence rate measures new infections per susceptible per week. Because ART reduces the infectiousness of treated individuals, the force of infection acting on susceptibles should be lower in the ART scenario.

par(mfrow = c(1, 1), mar = c(3, 3, 2, 1), mgp = c(2, 1, 0))
plot(sim_noart, y = "ir.rate",
     main = "HIV Incidence Rate: ART vs. No ART",
     ylab = "Incidence Rate", xlab = "Weeks",
     mean.col = "firebrick", mean.lwd = 2, mean.smooth = TRUE,
     qnts.col = "firebrick", qnts.alpha = 0.2, qnts.smooth = TRUE,
     legend = FALSE)
plot(sim_art, y = "ir.rate", add = TRUE,
     mean.col = "steelblue", mean.lwd = 2, mean.smooth = TRUE,
     qnts.col = "steelblue", qnts.alpha = 0.2, qnts.smooth = TRUE,
     legend = FALSE)
legend("topleft", legend = c("No ART", "With ART"),
       col = c("firebrick", "steelblue"), lwd = 2, bty = "n")
Figure 3: HIV incidence rate (new infections per susceptible per week) comparing ART and No ART scenarios.

Disease Stage Counts by Scenario

One panel per disease stage, each comparing ART (blue) versus No ART (red). With ART slowing progression, we expect fewer people reaching AIDS and more accumulating in earlier stages.

par(mfrow = c(2, 2), mar = c(3, 3, 2, 1), mgp = c(2, 1, 0))

stages <- c("acute.num", "chronic1.num", "chronic2.num", "AIDS.num")
titles <- c("Acute", "Chronic 1", "Chronic 2", "AIDS")

for (i in seq_along(stages)) {
  plot(sim_noart, y = stages[i],
       main = titles[i], ylab = "Count", xlab = "Weeks",
       mean.col = "firebrick", mean.lwd = 2, mean.smooth = TRUE,
       qnts.col = "firebrick", qnts.alpha = 0.2, qnts.smooth = TRUE,
       legend = FALSE)
  plot(sim_art, y = stages[i], add = TRUE,
       mean.col = "steelblue", mean.lwd = 2, mean.smooth = TRUE,
       qnts.col = "steelblue", qnts.alpha = 0.2, qnts.smooth = TRUE,
       legend = FALSE)
  legend("topleft", legend = c("No ART", "With ART"),
         col = c("firebrick", "steelblue"), lwd = 2, cex = 0.8, bty = "n")
}
Figure 4: Counts by disease stage comparing ART (blue) and No ART (red) scenarios. ART slows progression, shifting the distribution toward earlier stages.

ART Coverage Among PLHIV

What fraction of people living with HIV are on ART? This tracks toward the UNAIDS treatment coverage targets.

par(mfrow = c(1, 1), mar = c(3, 3, 2, 1), mgp = c(2, 1, 0))
plot(sim_art, y = "ART.prev",
     main = "ART Coverage Among PLHIV",
     ylab = "Proportion on ART", xlab = "Weeks",
     mean.col = "steelblue", mean.lwd = 2, mean.smooth = TRUE,
     qnts.col = "steelblue", qnts.alpha = 0.2, qnts.smooth = TRUE,
     ylim = c(0, 1))
Figure 5: Proportion of people living with HIV (PLHIV) who are on ART over time. Coverage stabilizes based on the balance of treatment initiation and discontinuance rates.

Summary Table

df_art <- as.data.frame(sim_art)
df_noart <- as.data.frame(sim_noart)
last_t <- max(df_art$time)

cum_inf_art <- sum(df_art$acute.flow, na.rm = TRUE)
cum_inf_noart <- sum(df_noart$acute.flow, na.rm = TRUE)

knitr::kable(data.frame(
  Metric = c("Cumulative new infections",
             "Infections averted by ART",
             "Mean prevalence",
             "Peak prevalence",
             "ART coverage at end (among PLHIV)"),
  With_ART = c(cum_inf_art,
               cum_inf_noart - cum_inf_art,
               round(mean(df_art$prev, na.rm = TRUE), 3),
               round(max(df_art$prev, na.rm = TRUE), 3),
               round(mean(df_art$ART.prev[df_art$time == last_t]), 3)),
  No_ART = c(cum_inf_noart,
             NA,
             round(mean(df_noart$prev, na.rm = TRUE), 3),
             round(max(df_noart$prev, na.rm = TRUE), 3),
             NA)
))
Table 1
Metric With_ART No_ART
Cumulative new infections 2472.000 3110.000
Infections averted by ART 638.000 NA
Mean prevalence 0.305 0.377
Peak prevalence 0.429 0.495
ART coverage at end (among PLHIV) 0.642 NA

Parameters

Transmission

Parameter Description Default
inf.prob.chronic Per-act transmission probability for chronic-stage HIV 0.01
relative.inf.prob.acute Multiplier for acute-stage infectiousness 10
relative.inf.prob.AIDS Multiplier for AIDS-stage infectiousness 5
relative.inf.prob.ART Multiplier for infectiousness while on ART 0.05
act.rate Number of acts per partnership per timestep 4

Disease Progression

Parameter Description Default
AcuteToChronic1.Rate Per-timestep probability of acute to chronic 1 1/12 (~12 weeks)
Chronic1ToChronic2.Rate Per-timestep probability of chronic 1 to chronic 2 1/260 (~5 years)
Chronic2ToAIDS.Rate Per-timestep probability of chronic 2 to AIDS 1/260 (~5 years)

ART Treatment

Parameter Description Default
ART.Treatment.Rate Per-timestep probability of starting ART 0.01
ART.Discontinuance.Rate Per-timestep probability of stopping ART 0.005
ART.Progression.Reduction.Rate Multiplier applied to progression and AIDS departure rates while on ART 0.5

Vital Dynamics

Parameter Description Default
arrival.rate Per-capita arrival rate per timestep 0.002
departure.rate Background per-capita departure rate per timestep 0.003
AIDSToDepart.Rate Per-timestep departure probability for persons with AIDS 1/104 (~2 years)

Network

Parameter Description Default
Population size Number of nodes 1000
Mean degree Average concurrent partnerships per node 0.8
Partnership duration Mean edge duration (weeks) 52 (~1 year)

Module Execution Order

resim_nets -> progress -> infect -> departures -> arrivals -> prevalence

Progression runs before infection so that disease stage and ART status are updated before transmission probabilities are computed. This ensures that individuals who just started ART have their reduced infectiousness reflected in the current timestep’s transmission calculations. Departures run after infection to remove individuals from the population, and arrivals follow to replenish the susceptible pool.

Next Steps

  • Add a care cascade with testing, linkage to care, and retention stages — see the Syphilis model for a multi-stage diagnosis and treatment pattern
  • Model PrEP as a prevention intervention alongside ART-as-prevention, using a similar binary attribute approach
  • Add demographic heterogeneity (age, sex, or risk group) with differential network formation — see SI with Vital Dynamics for the age-structured pattern
  • Calibrate to empirical data using observed HIV prevalence and ART coverage to set transmission and treatment parameters
  • Explore cost-effectiveness by extending with costs and QALYs — see the Cost-Effectiveness Analysis example