EpiModel Gallery
  • Gallery
  • About
  • EpiModel
  1. EpiModel Gallery
  • Fundamentals
    • SEIR/SEIRS Model: Adding an Exposed State
    • SI Model with Age-Specific Vital Dynamics
  • Interventions
    • SEIR Model with All-or-Nothing Vaccination
    • SEIRS with Leaky Vaccination
    • Test and Treat Intervention for an SIS Epidemic
    • SIR with Time-Varying (Phased) Vaccination
    • SEIR with Contact Tracing for an Acute, Immunizing Infection
    • Partner Notification for an Endemic STI
  • Intermediate Extensions
    • Competing Pathogen Strains in an SIS Epidemic
    • Social Diffusion Model
    • SIR with Behavioral Risk Compensation During Illness
  • Full Disease Models
    • HIV Transmission with Care Cascade and PrEP
    • Syphilis Progression Model
    • Age-Stratified RSV on a Multilayer Network
  • Network Features
    • Epidemics over Observed Networks
    • Epidemics with Multiple (Multilayer) Networks
  • Advanced Extensions
    • Cost-Effectiveness Analysis

EpiModel Gallery

A collection of template examples for extending EpiModel to model infectious disease dynamics over networks. Each example provides annotated code, pre-rendered output, and downloadable standalone scripts you can plug into your own projects.

If you’re new to writing custom EpiModel modules, we recommend starting with the two Fundamentals examples — Adding an Exposed State and SI with Vital Dynamics — which introduce the core patterns for custom compartments and vital dynamics. From there, the sidebar navigation follows a suggested learning sequence through intervention models (vaccination and test-and-treat), intermediate extensions like competing strains and social diffusion, full disease models (HIV and syphilis), and specialized topics like multilayer networks and cost-effectiveness analysis.

SEIR/SEIRS Model: Adding an Exposed State
SEIR
SEIRS
exposed state
beginner

Extend EpiModel’s SIR by adding a latent Exposed compartment, with an SEIRS waning-immunity extension.

SI Model with Age-Specific Vital Dynamics
SI
vital dynamics
aging
beginner

An SI epidemic on a dynamic network with aging, births, and age-specific mortality using US life table data.

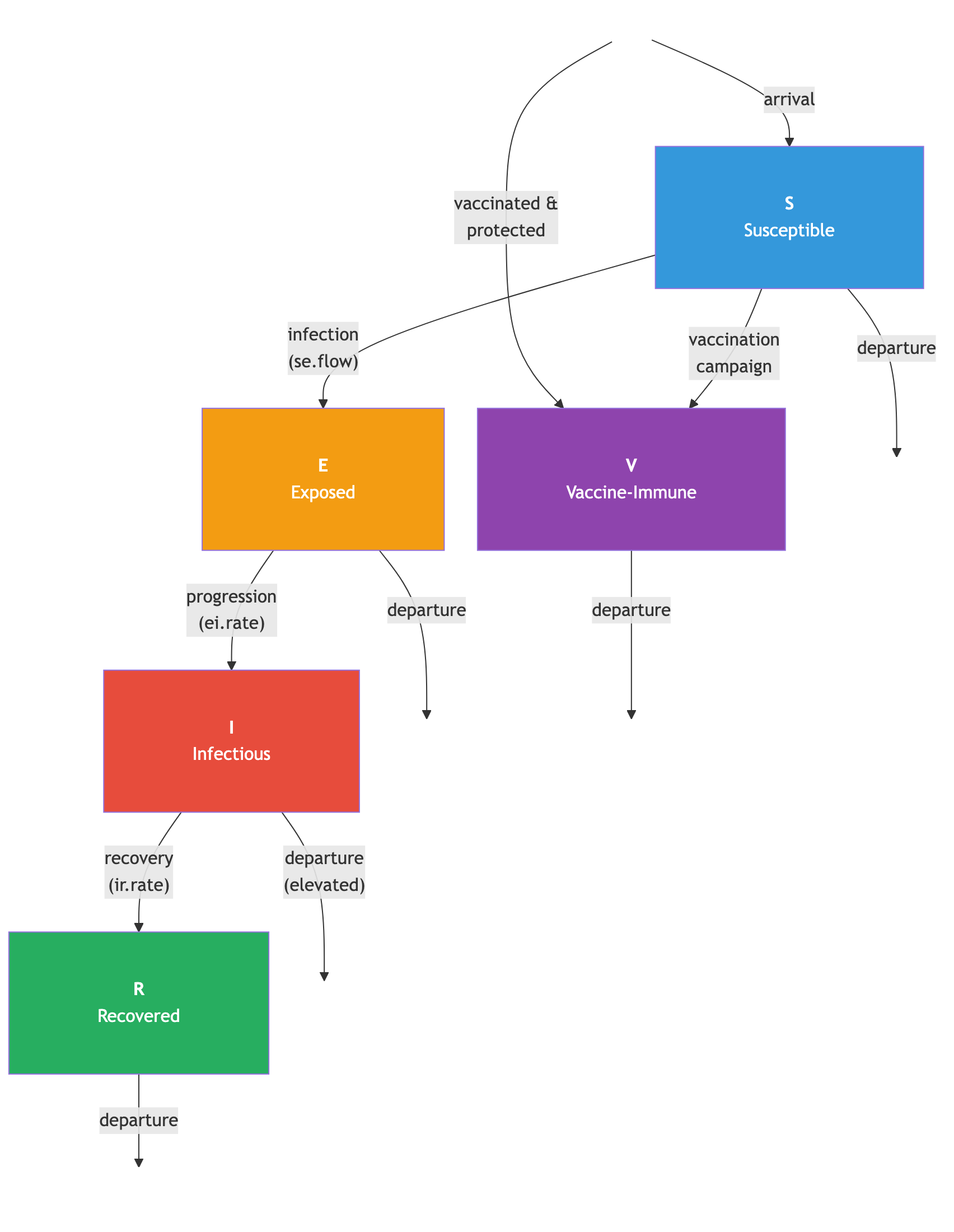
SEIR Model with All-or-Nothing Vaccination
SEIR
vaccination
vital dynamics
herd immunity
intermediate

SEIR epidemic model with all-or-nothing vaccination through three delivery routes — initial coverage, ongoing campaigns, and newborn vaccination — over a dynamic network…

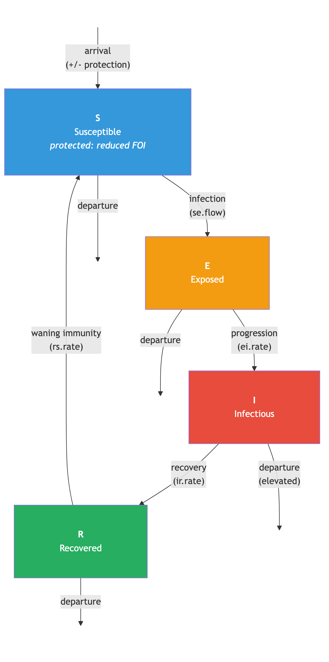
SEIRS with Leaky Vaccination
SEIRS
vaccination
vaccine efficacy
vital dynamics
intermediate

Implements leaky vaccination where protection reduces (rather than eliminates) infection risk, on an SEIRS model with waning immunity and vital dynamics.

Test and Treat Intervention for an SIS Epidemic
SIS
intervention
diagnosis
treatment
beginner

An SIS epidemic model with a test-and-treat intervention for a bacterial STI, comparing screening intensities on a dynamic sexual contact network.

SIR with Time-Varying (Phased) Vaccination
SIR
SIRS
vaccination
intervention timing
reactive
intermediate

Phased and reactive vaccination on an SIR network model, with a bonus endemic-SIRS scenario where the reactive program produces sustained on/off cycling.

SEIR with Contact Tracing for an Acute, Immunizing Infection
SEIR
contact tracing
intervention
cumulative edgelist
intermediate

Contact tracing as a network intervention. Demonstrates EpiModel’s cumulative-edgelist API (get_partners, get_posit_ids) on a COVID-like SEIR with presymptomatic…

Partner Notification for an Endemic STI
SIS
STI
intervention
partner notification
cumulative edgelist
intermediate

An SIS endemic-STI model with partner notification. Compares no PN to Patient Referral and Expedited Partner Therapy, varying trace rate and lookback window. Showcases…

Competing Pathogen Strains in an SIS Epidemic
SIS
multi-strain
network effects
intermediate

Models SIS with two competing strains differing in transmission-duration trade-offs, showing how network concurrency determines which strain dominates.

Social Diffusion Model
SI
social diffusion
complex contagion
intermediate

SI-based model comparing simple, threshold, and dose-response diffusion mechanisms on a social network

SIR with Behavioral Risk Compensation During Illness
SIR
behavior
calibration
NPI
intermediate

Within-infection contact change biases calibrated transmissibility and projected NPI impact. Two structurally identical models, same calibration target, very different…

HIV Transmission with Care Cascade and PrEP
HIV
cascade
ART
PrEP
multilayer
advanced

Multilayer-network HIV model with a four-state care cascade (95-95-95) and PrEP, comparing treatment-as-prevention and pre-exposure prophylaxis.

Syphilis Progression Model
multi-stage
syphilis
diagnosis
treatment
advanced

Models multi-stage syphilis transmission, progression, diagnosis, and treatment with stage-dependent infectiousness and screening-driven recovery.

Age-Stratified RSV on a Multilayer Network
RSV
SEIR
multilayer
age structure
vaccination
advanced

A respiratory disease example grounded in RSV biology: 5-stratum age structure, long-duration family + transient community network layers via nodemix, and three real-world…

Epidemics over Observed Networks
SI
observed networks
census data
intermediate

SI epidemic simulation over observed (census) dynamic networks without ERGM estimation

Epidemics with Multiple (Multilayer) Networks
SI
multilayer networks
network structure
intermediate

Simulates epidemics on multilayer networks with shared nodes but distinct edge sets, modeling cross-layer dependency in partnership formation.

Cost-Effectiveness Analysis
SI
cost-effectiveness
prophylaxis
economics
advanced

Conducts cost-effectiveness analysis comparing baseline SI with universal prophylaxis, tracking QALYs and costs with discounting and vital dynamics.

No matching items
Source Code
---
title: "EpiModel Gallery"
listing:
  id: gallery-listing
  contents: examples/*/index.qmd
  type: grid
  grid-columns: 3
  sort:
    - "order"
  fields: [image, title, description, categories]
  categories: false
page-layout: full
toc: false
---

A collection of template examples for extending [EpiModel](https://www.epimodel.org/) to model infectious disease dynamics over networks. Each example provides annotated code, pre-rendered output, and downloadable standalone scripts you can plug into your own projects.

If you're new to writing custom EpiModel modules, we recommend starting with the two Fundamentals examples --- Adding an Exposed State and SI with Vital Dynamics --- which introduce the core patterns for custom compartments and vital dynamics. From there, the sidebar navigation follows a suggested learning sequence through intervention models (vaccination and test-and-treat), intermediate extensions like competing strains and social diffusion, full disease models (HIV and syphilis), and specialized topics like multilayer networks and cost-effectiveness analysis.

::: {#gallery-listing}
:::